民航局《民用运输机场建设“十三五”规划》明确提出,构建由大型枢纽、中型枢纽、小型枢纽、非枢纽运输机场和通用机场组成的布局合理、层次分明、功能完善、服务广泛的国家综合机场体系。《规划》具体界定了国家综合机场体系分类框架,对进一步明确我国运输机场的分类,特别是对枢纽机场建设与发展指明了方向。
一、中美两国对运输机场的分类比较研究
我国民航业发展迅速,目前已经成为仅次于美国的全球第二大航空运输系统。从地理条件看,我国与美国的国土面积相当,旅客平均运程接近。从经济条件看,我国经济总量已经跃升至全球第二位,对机场的建设发展的需求和拉动巨大。因此,对比研究中美对运输机场的分类方法,对完善我国机场综合体系具有十分重要的理论和实践价值。
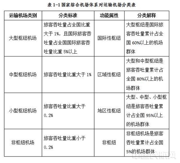
(一)我国国家综合机场体系对运输机场的分类
《民用运输机场建设“十三五”规划》附件2《国家综合机场体系分类框架》中对运输机场的分类标准、功能属性和分类解释作了具体界定:

(二)美国联邦航空局(FAA)对运输机场的分类
美国是世界上机场最多的国家,根据美国联邦航空局(FAA)《国家一体化机场系统计划2015-2019》(NPIAS),美国共有各类机场近2万个。在谈及美国机场的文献中,经常出现商用机场的概念。一般认为,所谓商用机场是指每年登机旅客数超过2500人的民用机场。为便于讨论,本文统一用运输机场的概念,来对中美民航进行比较分析。美国运输机场分类情况如下:

(三)中美对运输机场的分类述评
从基本属性看,运输机场是城市的公共基础设施,是人流、物流、资金流、信息流的公共航空平台。其中,最为核心的还应该是人流。旅客通过空中航空运输到达机场,再通过地面航空运输服务离开机场,最终进入一个城市,政务商务也好,旅游休闲也罢,必然会带来人流、物流、资金流、信息流的交汇,这就是机场对区域经济的基本价值。
因此,从广义上讲,机场的运输规模越大,对区域经济的贡献也就越大。正是从这个区域经济范畴的角度,中美两国对运输机场的分类采取了近乎相同的模式。量化分类标准结束了各地运输机场眼睛向上积极争取“枢纽定位”的历史,转而推动运输机场眼睛向内苦练内功,通过培育市场竞争优势、发展壮大运输规模,进而增进对区域经济的贡献。
从2016年全国机场生产统计数据看,全行业运输机场旅客吞吐量大约在10亿人次左右,按照上述分类标准,大中型枢纽机场就是1000万人次以上的机场。有了这个量化分类标准,国家和政府部门就不需要再费心思研究,也不需要下发文件来明确,哪些机场是大中型枢纽机场。转而以更多的精力去研究针对不同类别的机场,制定实施相应的发展支持政策。
二、我国枢纽机场建设发展的历史沿革
在国家综合机场体系分类框架出台以前,我国机场分类主要包括枢纽机场、干线机场、支线机场。该分类的主要不足是没有量化标准,导致在理论和实践中对枢纽机场的认识莫衷一是,全国较大的机场都在为“枢纽定位”而据理力争。在我国民航发展的不同时期,相关规划类文件对全国较大机场做出过不尽相同的界定。
国务院《关于促进民航业发展的若干意见》提出,着力把北京、上海、广州机场建成功能完善、辐射全球的大型国际航空枢纽,培育昆明、乌鲁木齐等门户机场,增强沈阳、杭州、郑州、武汉、长沙、成都、重庆、西安等大型机场的区域性枢纽功能。
国家“十三五”规划提出,打造国际枢纽机场,建成北京新机场,建设京津冀、长三角、珠三角世界级机场群,加快建设哈尔滨、深圳、昆明、成都、重庆、西安、乌鲁木齐等国际航空枢纽,强化区域性枢纽机场功能。
民航“十二五”规划确定25家机场为枢纽机场,其中3家具有较强竞争力的国际枢纽机场,分别为首都机场、浦东机场和白云机场;20家区域性枢纽,包括哈尔滨、沈阳、杭州、深圳、武汉、郑州、长沙、成都、重庆、昆明、西安、大连、天津、虹桥、南京、厦门、青岛、南宁、海口、乌鲁木齐等机场,其中昆明、乌鲁木齐、哈尔滨、青岛4个机场又被赋予了“门户枢纽”的愿景;还有2家货运枢纽,分别为济南和石家庄机场。
民航“十三五”规划提出,打造国际枢纽,着力提升北京、上海、广州机场国际枢纽竞争力,逐步提升成都、昆明、深圳、重庆、西安、乌鲁木齐、哈尔滨等机场的国际枢纽功能;巩固和培育区域枢纽,积极推动天津、石家庄、太原、呼和浩特、大连、沈阳、长春、杭州、厦门、南京、青岛、福州、济南、南昌、温州、宁波、合肥、南宁、桂林、海口、三亚、郑州、武汉、长沙、贵阳、拉萨、兰州、西宁、银川等机场形成各具特色的区域枢纽。
除此之外,从中枢辐射型航线网络角度出发,也有不少专家学者认为,枢纽机场的核心特征是中转比例,并提出30%的中转比例量化标准,一度使得上述被界定为枢纽的机场陷入困惑。因为按照30%的中转比例标准,我国还没有哪一家机场可以称作枢纽机场。笔者认为,以中转比例来衡量航空枢纽有失偏颇,航空枢纽在内涵和外延上应该包含机场枢纽和枢纽机场两个部分。所谓机场枢纽,一般理解为是网络型航空公司在其中枢辐射型航线网络安排中的重要机场节点。一个航空公司的航线网络可能有多个机场枢纽节点。所谓枢纽机场,一般理解为是一个机场的区位优势、设施规模、航线网络、运量规模、运营效率、综合交通和政策环境的耦合产物。枢纽机场是机场充分发挥区位优势,在枢纽型航线网络基础上,通过不断完善设施规模、提高运营效率、改善综合交通,成为城市对外交往的交汇节点,成为人流、物流、资金流、信息流的交汇节点,成为区域经济的重要组成部分。如果说机场枢纽是航空运输范畴,那么,枢纽机场则是区域经济范畴。机场枢纽和枢纽机场与其他相关要素一起,共同构成航空枢纽。也正是在这个意义上,京津冀协同发展国家战略提出“打造国际一流的航空枢纽”,既是对民航发展提出打造枢纽型航线网络的要求,更是对京津冀地区融入全球经济体系、建设世界级城市群提出的要求。
三、建设北京“双枢纽”是国家发展战略的需要
在京津冀机场群中,首都机场和北京新机场是核心,是国家发展的动力源。根据中央和民航局相关精神,北京“两场”已经确定为差异化“双枢纽”发展模式。国家综合机场体系分类框架中,对大型国际枢纽界定为旅客吞吐量占全国比重大于1%,且国际旅客吞吐量占全国国际旅客吞吐量比重5%以上的机场,进一步坚定了北京建设“双枢纽”的决心,这是国家发展战略的需要。
(一)建设北京“双枢纽”是京津冀协同发展的需要
京津冀整体定位目标之一是建设“以首都为核心的世界级城市群”,空间布局是“一核、双城、三轴、四区、多节点”。北京市的定位是“全国政治中心、文化中心、国际交往中心、科技创新中心”。从中不难发现,北京“两场”未来不仅要承担北京地区的国际枢纽功能,还要承担整个京津冀地区的国际枢纽功能。
当前,仅北京地区的市场容量就足以支撑两个大型国际枢纽。根据北京新机场可行性研究报告的预测,北京地区航空客运需求,2020年为1.4亿人次,2025年为1.7亿人次,2030年将达到2亿人次。按照首都机场目前国际旅客占26%计算,2030年北京地区国际旅客吞吐量将达到5200万人次,如果按照疏解非国际枢纽功能后的趋势预测,国际旅客占比有望达到40%,2030年将有8000万人次的国际旅客吞吐量,已经接近首都机场目前的规划容量,因此必须由北京新机场分担国际枢纽功能。
作为京津冀的核心和我国的“四个中心”,北京地区航空运输市场的国内和国际市场需求都非常旺盛。同时,北京“双枢纽”辐射范围可达济南、郑州、太原、沈阳等华北、东北、华东、中南地区,由于北京国际航线网络较为发达,上述地区的国际枢纽功借助“轨道上的京津冀”,可以集中到北京“双枢纽”来实现。这样,北京地区国内市场、国际市场和上述地区的国际市场“三重叠加”,如果三种功能都由首都机场来承担,显然会是不堪重负。而且,北京以南地区的国际旅客,借助北京新机场较为发达的空铁联运,将会更为方便、快捷,也可以有效减少北京城内道路交通负担。因此,从满足市场需求和发挥机场综合功能的角度考虑,北京“双枢纽”模式是社会总成本最低和机场群总体社会效益和经济效益最佳的选择。
(二)建设北京“双枢纽”是雄安新区千年大计、国家大事的需要
中央宣布决定设立河北雄安新区令全球瞩目。这是以习近平同志为核心的党中央推进京津冀协同发展作出的重大的历史性战略选择,是京津冀协同发展战略的重要组成部分,是千年大计、国家大事。按照雄安新区的战略规划,其所引发的国内、国际航空运输市场需求是不言而喻的。以雄安新区为核心的北京南部地区、河北中部地区需要一座大型国际枢纽,为雄安新区快速发展插上腾飞的翅膀。
京津冀机场群坐落在雄安新区周围,雄安新区距北京新机场高铁车程15分钟,距石家庄机场高铁车程44分钟,规划中的津雄高铁直达天津机场,车程半小时左右。北京新机场建成通航后,按照京津冀机场群的差异化功能定位,将主要承担雄安新区的国际枢纽功能,将更好发挥贴近雄安新区优势,为新区经济社会发展提供航空运输服务,使雄安新区更快地融入全球经济体系。雄安新区的规划建设,为北京“双枢纽”建设开创了广阔空间。
(三)建设北京“双枢纽”是民航实现科学发展的需要
2016年7月,国家发展改革委和民航局联合下发通知,明确北京新机场航空基地建设方案按照航空公司联盟划分,国航等星空联盟成员保留在首都机场运营,东航、南航天合联盟成员整体搬迁至北京机场作为主基地航空公司运营。这是遵循航空市场发展规律的资源配置决策。
从历史经验教训看,无论哪一家航空公司,都难以同城运作“双枢纽”。在伦敦机场群的发展历史上,英国航空公司以伦敦希斯罗机场为主基地,成功运作枢纽航线网络。但当英国航空公司试图在伦敦盖特威克机场开辟第二个枢纽时遭遇失败。在上海浦东机场建成后,东航在上海两场运营,可以说是“苦不堪言”。
从发挥市场配置资源的作用看,建设北京“双枢纽”是完全符合民航科学发展规律的,主要体现在。一是保持两个大型国际枢纽的适度竞争,有利于发挥京津冀机场群资源效能,可以降低社会总成本。二是“双枢纽”各自的主基地航空公司,可以依托联盟网络、集中优势资源,构建各自主导的优势航线网络和“航班波”,有利于增加社会总福利。三是北京“两场”相距较远,如果不采用“平衡发展模式”,则“两场”之间的“国内-国际”互转将会成本极高、效率极低。四是北京新机场作为大型国际枢纽发展,更加有利于促进北京南部、雄安新区和整个京津冀地区的经济社会发展。
四、结语
国家综合机场体系分类框架为我国机场分类开创了量化标准,为实施差异化的发展政策提供了依据。特别是对于枢纽机场建设发展,明确了界定标准,统一了思想认识,坚定了信心。这对我国建设综合机场体系具有重大意义。在京津冀地区建设世界级机场群过程中,同样引发过何为国际枢纽、何为区域枢纽的不同认识。本次分类标准的确定,对北京建设两个大型国际枢纽提供了量化标准,北京“双枢纽”平衡发展模式得以进一步明确。首都机场集团可以充分发挥对北京“双枢纽”的集中统一管理优势,在京津冀世界级机场群“目标一致化、定位差异化、运营协同化、管理一体化”的总体思路中,为成功实施差异化的“双枢纽”战略提供坚实的组织保障。(中国民航网智库专家、首都机场集团公司杨学兵)